| 10月22日,江西人事考試網發布復核公告,對復核信息進行明確。
其中指出,復核是通過社保數據比對,審核養老保險繳納情況。社保需繳納6個月以上。值得注意的是,公告中提到一處細節:
單位繳納的參保主體必須為建筑施工類企業;
由個人繳納的參保主體應是從事建設工程項目施工管理工作的人員。

考后審核
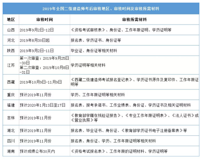
二建考試到現在已過了五月,大部分省市都已公布成績及合格標準。2019年有不少省市二建是有要求考后審核的。除了江西,其他地方怎么規定呢?以下是整理的二級建造師考后審核的地區及資料,供大家參考,希望對考生們有所幫助!(詳細信息以官方文件為主)
關于對江西省2019年度二級建造師執業資格考試成績合格人員及部分成績合格人員社會保險復核的公告根據有關文件精神,經研究,決定對江西省2019年度二級建造師執業資格考試成績合格人員及部分成績合格人員社會保險繳納情況進行復核。具體為:一、復核形式及內容:通過社保數據比對,復核社會保險中基本養老保險(含部分機關事業單位基本養老保險、城鎮職工企業基本養老保險、靈活就業人員)繳納情況;二、參保主體:上述人員由單位繳納的參保主體必須為建筑施工類企業;由個人繳納的參保主體應是從事建設工程項目施工管理工作的人員;三、社保繳納時間段:截止2019年10月31日24:00前繳納6個月以上(含6個月);四、復核時間:對社保存疑人員將于11月進行現場復核,具體時間另行通知。
江西省人力資源和社會保障廳
江西省住房和城鄉建設廳
|